易贝宝大额收付款
易贝宝聚合支付 2025-09-23

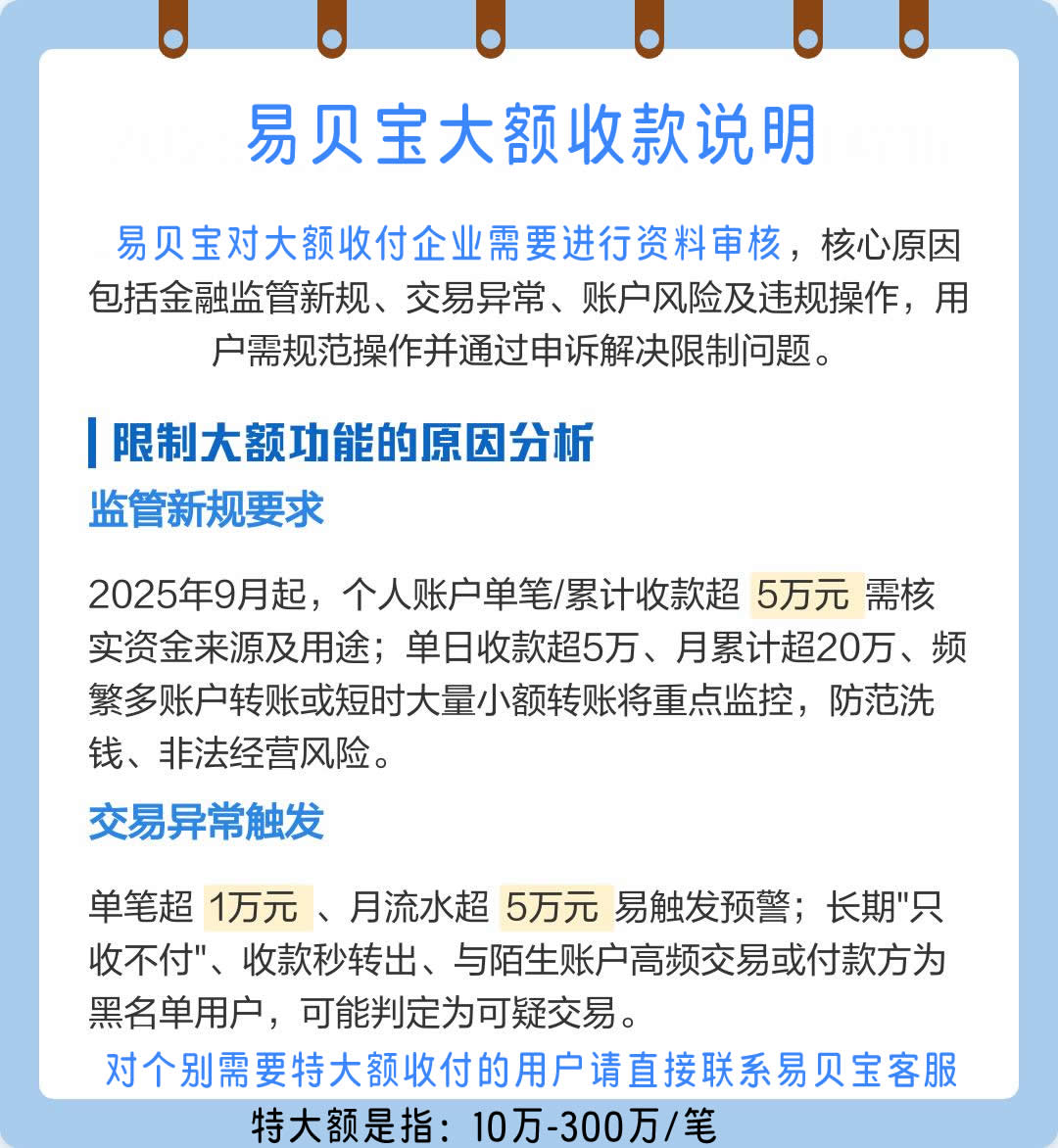
●限制大额功能的原因分析◆监管新规要求2025年9月起实施的新规明确,个人账户单笔或累计收款超5万必须核实资金来源和用途。单日收款超5万、月累计超20万、频繁接收多账户转账或短时间大量小额转账都会被重点监控。这些措施主要是为了防范洗钱、非法经营等金融风险。◆交易异常触发系统会自动监测异常交易模式。单笔超1万、月流水超5万容易触发预警;长期“只收不付”、收款后马上转出、和陌生账户高频交易或付款方是黑名单用户,都可能被判定为可疑交易。◆账户风险因素账户安全是重点监控领域。异地登录(比如跨省)、设备/IP异常(频繁切换设备或地域)、非真人操作(批量收款、自动化转账)会触发盗号风险判定。另外,实名认证信息不完善(未认证、过期或不匹配)也会导致功能限制。◆违规操作影响用收款码做洗钱、套现、诈骗等非法活动,或通过虚假交易刷信用,会被系统直接识别为严重违规,马上限制大额收付款功能。●申诉解决方法与步骤◆准备关键材料申诉时需要准备三类核心材料:身份证明(身份证正反面照片)、交易凭证(订单截图、物流信息、银行流水)、沟通记录(微信/支付宝聊天记录、转账备注)。如果有合同、发票等辅助文件可以一起提交,能提高申诉成功率。◆提交申诉流程具体操作路径:登录易贝宝→进入“我的客服”或“安全中心”→选择“账户限制申诉”→按提示填写信息。填写时要特别注意:收款/付款人姓名、账号、金额必须完全一致;支付状态描述要清晰,比如“已付款未到账”;如果原因不明可以填写“疑似风控误判”。◆等待审核结果审核时效因情况不同:信息不全类限制通常在更正后1-3个工作日内处理;违规类限制需要7-15个工作日进行人工审核。审核结果会通过邮箱消息或短信通知用户。◆注意事项申诉材料必须真实有效,提供虚假信息可能导致永久封号。易贝宝不会通过第三方联系用户,别信“付费解封”服务。建议大额交易前,先转1元测试账户状态,能有效降低被限制风险。



川公网安备51010702043507号